机器学习算法学习笔记:逻辑回归
虽然逻辑回归算法的名字中含有“回归”二字,但逻辑回归算法实际上是用来解决分类问题的。简单来说,逻辑回归是一种机器学习方法,用于解决二元分类问题(0或1),并用于估计某事物的概率。例如,某个用户购买某种产品的可能性、某个患者感染某种疾病的可能性、用户点击某个广告的可能性等。请注意,这里使用的词是“可能性”,而不是数学上的“概率”。逻辑回归结果并不是数学定义中的概率值,不能直接作为概率值(逻辑回归是基于分布假设的。假设在实际情况下并不那么容易满足,所以在很多情况下,我们得到的逻辑回归输出值不能被认为是真实的概率,只能用作置信水平)。结果通常用作与其他特征值的加权和,而不是直接相乘。
逻辑回归和线性回归是广义线性模型。逻辑回归假设因变量 y 服从伯努利分布,而线性回归假设因变量 y 服从高斯分布。因此,它与线性回归有很多相似之处。如果我们去掉sigmoid映射函数,逻辑回归算法就是线性回归。可以说逻辑回归在理论上得到了线性回归的支持,但逻辑回归通过sigmoid函数引入了非线性因素,因此可以轻松处理0/1分类问题。
逻辑回归的优缺点
优点:
- 速度快,适合二分类问题
- 简单易懂,直接看到每个特征的权重
- 可以轻松将模型更新为吸收新数据
缺点:
- 对数据和场景的适应性有限制,不如决策算法灵活首先需要介绍一下。我们来看看sigmoid函数,也叫逻辑函数:
它的函数曲线如下:

在上图中,可以看到sigmoid函数是一条S形曲线,而它的值在[0, 1]之间,函数的值会很快接近0或远离0的1。它的这个性质对于解决二元分类问题非常重要。
逻辑回归函数的假设形式如下:
所以:
,其中 x 是我们的输入,
是我们需要的参数。机器学习模型实际上将决策函数限制在一组特定的条件下。这组约束条件定义了模型的假设空间。当然,我们也希望这套限制简单合理。逻辑回归模型的假设为:
这个函数的含义是在给定x和
的条件下,y=1的概率。这里,g(h)就是上面提到的sigmoid函数,对应的决策函数是:
通常的做法是选择0.5作为阈值。在实际应用中,可以根据具体情况选择不同的阈值。如果区分阳性病例的准确率较高,可以选择较高的阈值;如果对阳性案例的召回率要求较高,可以选择较低的阈值。
决策边界
决策边界,也称为决策面,是用于分隔N维空间中不同类别样本的平面或曲面。注意:决策边界是假设函数的属性,由参数决定,而不是数据集的特征。这里我们引用吴恩达课程中的两个图来解释这个问题:
线性决策边界

这是决策边界:
非线性决策边界

这是决策边界:
上面两个数字清楚地说明了决策极限是什么。决策边界实际上是一个方程。在逻辑回归中,决策边界由
定义:
这里要注意理解假设函数以及决策边界函数的区别和联系。决策边界是假设函数的一个属性,由假设函数的参数 (
) 确定。
在逻辑回归中,假设函数
用于计算样本属于某个类别的概率;决策函数
用于计算(给定的)样本类别;决策边界
是方程 它用于识别分类函数(模型)的分类边界。
损失函数(Cost function)
Logistic回归假设为:
。我们的任务是找到一个“合适的”
,让这个假设尽可能地解决我们的问题。例如,在分类任务中,我们希望一个决策边界能够最大限度地分离数据。那么如何用数学方式表达这个要求呢?在线性回归中,通常使用均方误差来估计
的质量:
这意味着
越小,
越好。那为什么不直接用均方误差代替
逻辑回归呢?原因是这样生成的
是非凸函数。举个例子:
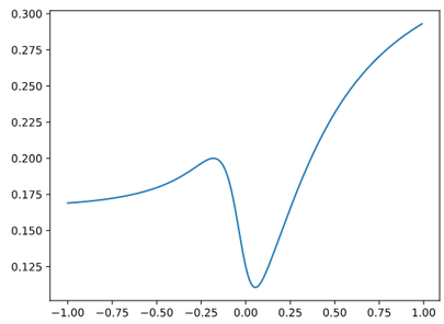
12345678910111213 patterns = [(-5, 1), (-20, 0), (-2, 1)]def sigmoid(theta, x): return 1/(1 + math.e* *( - theta*x))def cost(theta): diffs = [(sigmoid(theta, x) - y) for x,y in Samples] return sum(diff * diff for diff in diffs)/len(samples) /2X = np.arange(-1, 1, 0.01)Y = np.array([X 中的 theta 的 cost(theta)])plt.plot(X, Y)plt.show() 
可以是可见这个损失函数不是凸的,局部极小值和全局极小值不一样,所以很难用梯度下降法来求解。因此,逻辑回归模型使用以下损失函数,
,写成统一形式:
那么损失函数如何影响决策呢?首先,损失函数是对 hθ(x) 做出错误推断的惩罚。因此,损失越小,一般来说 hθ(x) 的确定就越正确。上面的公式意味着损失越小,最终的表面 hθ(x) 就越接近数据点,换句话说,它就会“更陡”:

在这张图像中,有
,它是蓝色的。该区域对应的损失
小于绿色区域对应的值
。正如您所看到的,损失较小的蓝色表面更陡峭。
损失函数对决策边界有什么影响?我们取决策边界
,我们看到决策边界也略有不同:

,但是由于这两个
可以区分两组数据,所以它们之间没有特别大的差异。我假设在训练逻辑回归时,前几次迭代应该能够快速形成决策边界。接下来几次重复的作用应该是让
“更陡”。盲目追随较小的损失是否有助于决策边界? ?
总结一下,如何确定模型的损失函数?首先,损失函数必须正确评估参数,使得损失较小的参数对解决问题更有用;另一方面,受优化方法的限制,损失函数需要可解。当然,一些常用的模型损失函数也已经被粗略地定义了。
梯度下降
与线性回归类似,我们使用梯度下降算法来求解逻辑回归模型的参数。有关梯度下降的更多信息,请参阅线性回归文章。

正则化(Regularization)
如果模型参数太多,我们很容易遇到过拟合问题。目前需要一种方法来控制模型的复杂度。典型的方法是将正则表达式添加到优化目标中,并通过惩罚过大的参数来避免过度拟合。
一般情况下,p=1或p=2分别对应L1和L2的排列。从下图可以看出两者的区别。 L1调节(左图)倾向于使参数变为0,从而可以产生稀疏解。

有关正则化的详细信息,请参阅岭回归和套索回归文章。
使用 Scikit-Learn 的逻辑回归
在 scikit-learn 中,逻辑回归模型是通过 sklearn.linear_model.LogisticRegression 类实现的。
正则项权重
正则项权重
,这对应逻辑回归中的参数C,但成反比。这意味着C的值越大,正则表达式的权重越低,模型容易出现过拟合; C的值越小,正则表达式的权重越大,模型容易欠拟合。
L1/L2范数
构建逻辑回归模型时,对于值为“l1”或“l2”的参数存在惩罚。这实际上定义了我们之前介绍的正则表达式的形式。
最简单的使用方法:
123456789101112131415 from sklearn.datasets import make_classificationfrom sklearn.model_selection import train_test_splitfrom sklearn.linear_model import LogisticRegressionnb_samples = 500X, Y = make_classification(n_samples=nb_samples, n_features=2, n_informative= 2、n_redundant=0, n_clusters_per_class=1)X_train, 样本的准确率 test_score = lr.score(X_test, Y_test) # 模型在测试集上的准确率 print(train_score)print(test_score) 可以选择 LogisticRegressionCV 或 GridSearchCV
GridSearchCV :
12345678910111213141516 from sklearn.datasets import load_irisfrom sklearn.linear_model import LogisticRegressionfrom sklearn.model_selection import GridSearchCVimport numpy as npiris = load_iris()param_grid = { 'penalty': ["l" 1", "l2"], 'C': np.power(10.0, np.arange(-10, 10))}gs = GridSearchCV(估计器=LogisticRegression(), param_grid=param_grid, 评分='准确度', cv=10)gs.fit(iris.data, iris.target)print(gs.best_estimator_) LogisticRegressionCV:
12345678910111213141516171819202122 from sklearn.datasets import load_irisfrom sklearn.linear_model import LogisticRegressionCVfrom sklearn. model_selection 导入 KFoldimport numpy as npiris = load_iris()fold = KFold(n_splits=5, shuffle=True, random_state=777)searchCV = LogisticRegressionCV( Cs=list(np.power(10.0, np.arange(-10, 10)) ),惩罚='l2',评分='roc_auc',cv=fold,random_state=777,max_iter=10000,fit_intercept=True,solver='newton-cg',tol=10)searchCV.fit(iris.data, iris.target)print('Max auc_roc:', searchCV.scores_[1].mean(axis=0).max()) 参考链接:
- https://lotabout.me/2018/Logistic -Regression-Notes/
- https://chenrudan.github.io/blog/2016/01/09/logisticregression.html
- https://www.imooc.com/article/46843
- https: //juejin.im/post/5a87a7026fb9a063475f8706
版权声明
本文仅代表作者观点,不代表Code前端网立场。
本文系作者Code前端网发表,如需转载,请注明页面地址。
code前端网